
中国是全球最大的大宗商品进口国,但目前全球大宗商品基准价格的定价权仍集中在伦敦、新加坡、纽约等国际金融中心。中国方面希望进一步增强自身对大宗商品价格的影响力,而此次开放举措也与提升人民币国际吸引力的目标相辅相成。
公募基金Top50重仓股:科技成长与高端制造核心方向 超千只基金持有宁德时代、中际旭创、紫金矿业
每经记者|陈晴 每经剪辑|杨军
博牛配资近日,跨境电商企业尚睿科技股份有限公司(以下简称尚睿科技)正在冲刺北交所上市。
《逐日经济新闻》记者注重到,诠释期(2022~2024年全年及2025年上半年,下同)内,尚睿科技营收与净利润握续攀升,关联词,在其增长背后,是巨额销售用度对研发插足的压倒性上风和自主品牌收入占比握续下滑。这一征象与公司自称“以家具革命和全链路数字化智商为中枢驱能源”的高新技巧企业定位造成显着反差。就公司的革命性等问题,近期北交所向公司发来了问询函。
尚睿科技成立于2011年,由程天乐与多位当然东说念主共同出资成立,驱动注册成本仅50万元。历经十余年发展,公司现已成为一家以功能性衣饰、家居生存、数码科技及创客硬件为中枢品类的奢侈类自主品牌跨境电商企业。
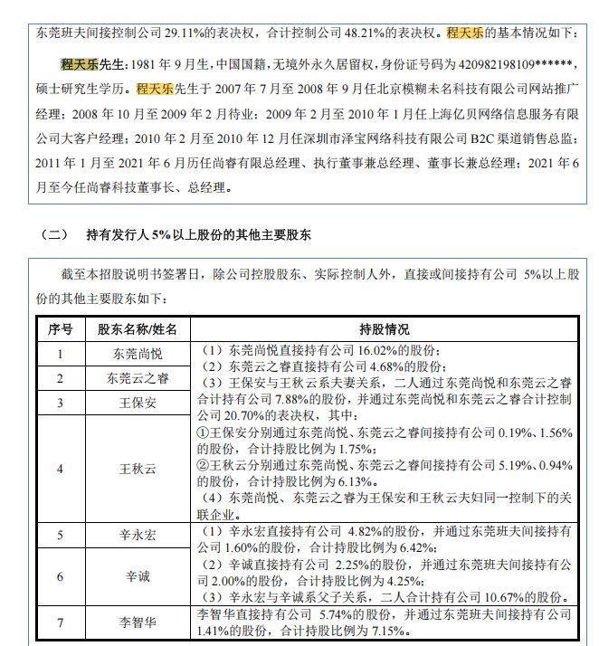
从股权结构来看,公司的控股鼓动为东莞班夫,握股29.11%;实践截至东说念主程天乐告成握股19.10%,悉数截至公司48.21%的表决权。
现年45岁的程天乐资格颇为丰富,从网站实践司理到上海亿贝网罗信息劳动有限公司大客户司理,再到泽宝网罗的销售总监,最终在尚睿科技扎根,耐久担任董事长兼总司理。
在尚睿科技的股权拼图中,除了实控东说念主,还有几组回绝无情的鼓启程影。招股书泄漏,辛永宏与辛诚系父子关联,二东说念主悉数握有公司10.67%的股份。辛永宏领有深厚的邮政系统配景,曾历任东莞市邮政局副局长、广东省邮政速递物流有限公司东莞市分公司总司理等职 。
另一组关键东说念主物则是王保安与王秋云佳耦。二东说念主通过东莞尚悦和东莞云之睿悉数握有公司7.88%的股份,却截至了高达20.70%的表决权。
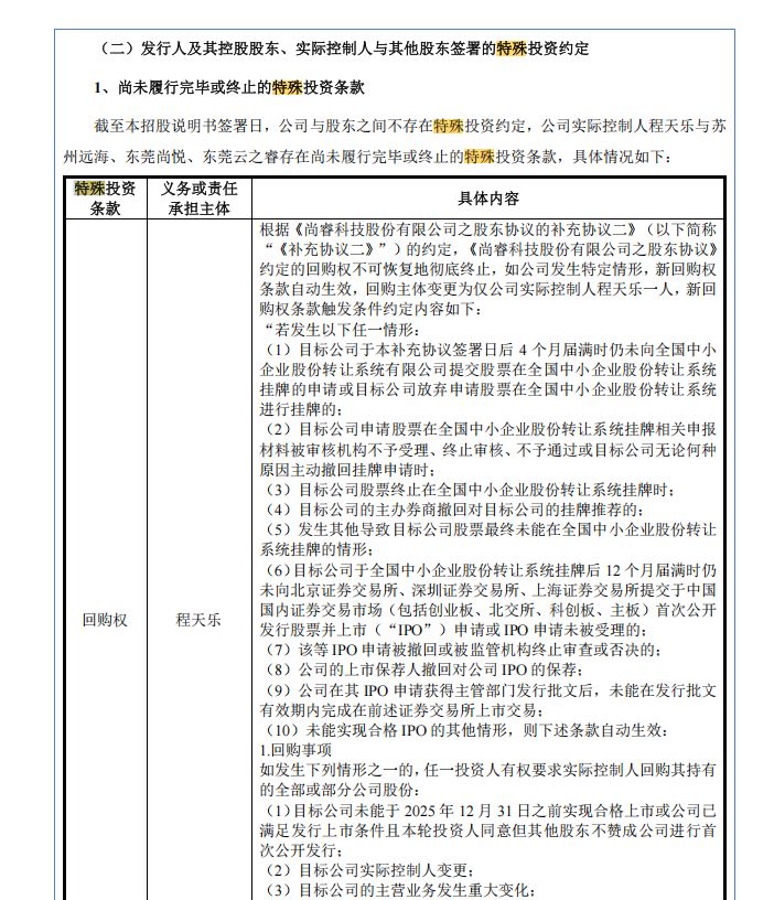
多元化的鼓动配景亦带来了多元化的利益诉求。把柄招股书泄漏,公司及实践截至东说念主程天乐曾与苏州远海、东莞尚悦、东莞云之睿等投资机构鼓动签署包含特等权柄条目(以下简称特等条目)的左券。
诚然现在这些条目还是断绝,但附带了“收复条目”:若公司IPO(初次公开募股)失败八成未能于2025年12月31日之前达成及格上市,这些回购条目将自动收复服从,投资东说念主有权要求程天乐个东说念主履行股份回购义务。
值得注重的是,2025年已扫尾,炒股配资门户网洽商回购条目是否已被触发、对公司后续发展是否组成潜在压力,招股书中并未明确证实。
2022~2024年,尚睿科技交易收入从12.00亿元增至15.32亿元,归母净利润也从7704万元一王人增长至1.06亿元 。公司对2025年的事迹也给出了乐不雅展望,全年营收展望17.20亿~17.95亿元。
关联词,在增长表象之下,两组反差数据激励商场对其“革命驱动”定位的质疑。第一组反差是研发用度以致不足销售用度的零头。
看成一家自称以“家具革命”为中枢驱动的高新技巧企业,2022~2024年,公司研发用度金额虽从1898万元逐渐增长至2687万元,但占营收比例耐久在1.6%傍边徬徨,直到2025年上半年才拼集增至2.63%。与之造成显着对比的是,销售用度终年保管在3亿元隔邻,2024年销售用度高达3.99亿元,是同时研发用度的近15倍。
这种“重营销、轻研发”的结构,夸耀了公司现时增长旅途的本色:高度依赖商场实践与流量采买,而非家具技巧革命。 诚然高额的平台用度和仓储用度在跨境电商规模并不有数,但在“家具革命”的定位下,如斯悬殊的插足比例,不免让商场质疑其科技属性的成色。
第二组反差:自主品牌收入占比握续下滑,与计谋处所以火去蛾中。招股书明确提议,公司奉行“自主品牌为主,制造商品牌为辅”的发展计谋。关联词,数据夸耀,承载公司中枢价值的自主品牌销售收入在主营收入中占比,已从73.14%一王人下滑至59.38%。这意味着,近四成的收入越来越依赖于附加值较低、可替代性更强的“制造商品牌”。
这一形式也激励了监管部门的护理,近期北交所问询函中,要求证实公司的革命特征,并更新对于合适国度产业政策和北交所定位的专项证实。
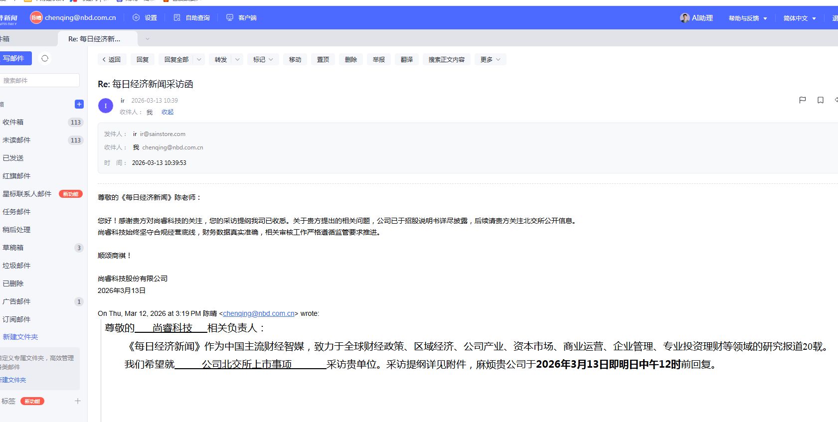
就尚睿科技北交所上市洽商事项,《逐日经济新闻》记者致电公司并向公司发送了采访邮件,3月13日公司修起称洽商问题可参考招股书,以及后续护理北交所公开信息。
封面图片开端:每经媒资库
海量资讯、精确解读,尽在新浪财经APP
包袱剪辑:刘万里 SF014弘大速配
光控资本好配资官网app优配官网万生优配万德资本万生优配提示:文章来自网络,不代表本站观点。