
1、全球地缘不确定性持续升温,2026年降息空间值得期待
登录新浪财经APP 搜索【信披】搜检更多考评品级
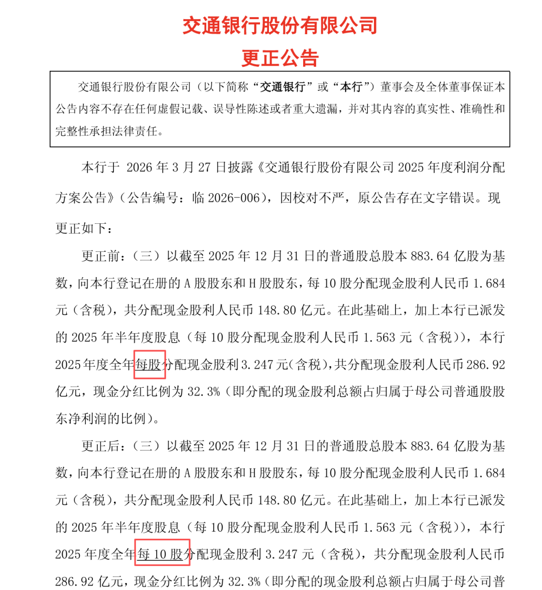
广禾配资最近本钱市集最受格局的信披事件,莫过于交通银行、光大银行这两家刚获评信息泄露侦察A类的上市银行,接连曝出年报初级邪恶:一个把“每10股派息”写成“每股派息”,形成千亿级数据偏差;一个在A+H股年报里出现分行数据错位、反覆无常。



明明是监管评级优秀的A类银行,为什么还会犯这种“肉眼可见”的初级邪恶?今天咱们就从果真原因、计谋提议、可对标教学三个维度,用直白、求实、能落地的言语,把这件事讲透。
交行、光大明明是A类信披,为什么还会翻车?
好多东说念主猜忌:评级A不是很锐利吗,奈何还出这种问题?实践不是轨制莫得,而是履行虚了、细节松了、过程飘了。
最初,评级A是“年度详细优秀”,不代表“零笔误,来回所信披评级,看的是实时性、无缺性、合规性、要紧事项泄露质地,不是一字一板校对。全年没要紧违纪、莫得暗藏利空、莫得财务作秀、问询恢复实时要领,就有可能评A。
像单元写错、数据错位、排版错位这类问题,属于单点细节失实,唯有实时转换、莫得形成严重成果,一般不会奏凯把A降到B。这就导致部分银行产生错觉:唯有不犯大事,小错无所谓。
其次好多公司,年报季赶工、困倦作战,审核流于体式,年报泄露窗口期聚首,银行里面往往是:多份公告聚首出、跨部门协同多、财务、审计、董办连轴转、时时夜深定稿、凌晨发布,东说念主在困倦情状下,再粗浅的邪恶齐可能看不见。
所谓的三审三校、交叉复核,很容易变成“走过场”:看关节不看逻辑,看翰墨不看数据,看页码不看勾稽关联。
有些时期,有的公司也会盲目自信:刚评上A,更容易责问警惕,尤其是光大银行,2024年刚从B升为A,里面合座是“过关”心态;交行则是多年A类,俗例了“咱们很要领”。这种心态最危境:以为“往年齐没问题,本年温情查对下就行”,对分成比例、单元、一丝点、分行数据、AH双版一致性这些最容易翻车的点,反而虚浮敬畏。
再者,有的企业尤其是银行,链条太长、株连太散,没东说念主盯“终末一公里”银行体系层级多、部门多:财务出数、业务提供、董办整合、法务审阅、外部审计证据。看上去东说念主东说念主持重,实践容易出现:数据谁齐碰过一版、终末谁也没兜底、错了难以精确追责、集体持重”,终末变成无东说念主着实持重。
导致出错最膺惩一丝,过度依赖东说念主工,智能校验不到位好多银行仍停留在:东说念主工看、东说念主工核、东说念主工比对AH版。像两个版块数据不一致这种透露矛盾,唯有系统作念个粗浅对比,坐窝就能报警,但偏巧好多银行没把这个器具用在刀刃上。
针对性计谋提议:A类银行怎样守住“零初级邪恶”底线
交行、光大这两次失实,免息炒股配资给系数A类银行提了醒:评级越高,越要在细节上死磕。
第一,要把3个节点设为“强制红线”,欠亨过不许泄露。分成必作念“双向验算”,每股→算总数,总数→推每股,不匹配坚硬不上会。AH年报必须“双版逐表比对”,吞并数据、吞并口径、吞并细致,专东说念主署名证据。重要数据必过“逻辑校验”,增幅至极、单元至极、一丝点至极、量级至极,系统自动标红。
第二,要重构审核过程:拒却困倦战、拒却夜深发布。定稿后至少留2小时以上“巩固复核期”,膺惩公告尽量不在凌晨2点后提交,实行“双终审”:董秘+财务持重东说念主共同签发。
第三,要株连到东说念主:每页、每表、每数据齐要留痕。谁编制、谁审核、谁终审,逐一双应。初级失实纳入里面侦察与问责;根绝“人人齐看了,是以没错”的幸运。
第四,要手艺补位:用系统代替东说念主眼盲点。搭建粗浅的信披校验器具:单元、错别字、勾稽关联。中枢财务观点公式化、自动化,减少手工录入。版块惩处可回想,驻扎误改、漏改、粉饰。
哪些银行作念得好?教学不错奏凯抄
相似是A类,有些银行长年简直不出初级邪恶,它们的作念法最值得交行、光大这类银行模仿。
标杆一工商银行:国有行内控标杆。信披团队垂直惩处、过程闭环,重要数据层层复核,高管切身盯要点,数字化校验练习,东说念主工兜底。
标杆二宁波银行:17年A类,细节控天花板。把“信披无小事”刻进团队俗例,每年用行业乌龙案例作念警示诠释注解,年报后必复盘,形成邪恶驻扎清单
标杆三招商银行:过程+手艺双保障。信披平台线上化、留痕化,财务、董办、审计四方交叉核验,AH股数据同源、同步、同审.
信披A类,是荣誉,更是更高的株连。交行、光大这两次初级失实,再次诠释一个道理:再完善的轨制,不履行便是零;再高的评级,不敬畏细节也会翻车。对上市银行而言,年报不是例行公务,是信任底线、合规底线、口碑底线。着实的A类信披,不该仅仅监管给的评级,而是投资者心里那句:“这家银行的公告,我看得懂、靠得住。”
董秘学苑第23个疏导群也曾设立,上市公司董秘、证代、IR、法务的专属社群,请扫下方微信肯求加群,群里会共享一手的招聘信息和簇新合规案例。

]article_adlist-->2025年年报季降临,致远速联推出上市公司如期论说编制系列居品:智填+校验,全程断网离线操作,接待人人肯求体验。(扫上方二维码)
]article_adlist-->

对于董秘学苑居品劳动更多笃定
可扫下方微信盘问 ]article_adlist-->
海量资讯、精确解读,尽在新浪财经APP
盛康优配广盛网配资好配资官网app启远网配资久联优配
万生优配提示:文章来自网络,不代表本站观点。